Renderfix

Image

CoreFinder

Saving Projects from Blender

Best practices for exporting your 3D project correctly for multi-PC rendering. Learn how to prepare and save your Blender projects to ensure smooth distributed rendering across your network.

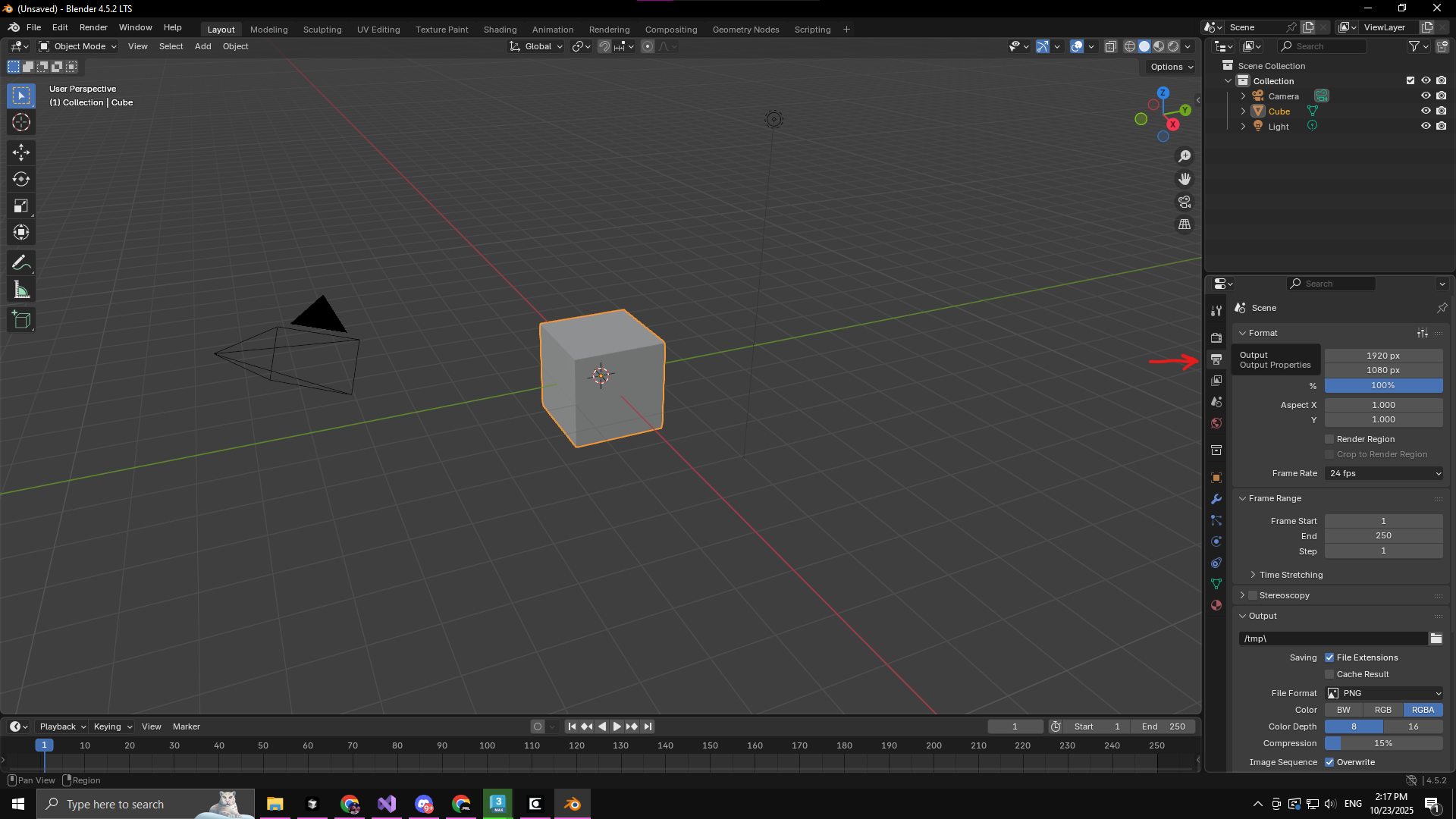
Go to the Output tab, scroll down, and find the Renderfix section.

blender_output_tab

Navigate to the Output tab in Blender

You can choose between Deploy Single Render and it will deploy single frame render or Deploy Animation and it will deploy animation in the frame range you have set in that output tab.

blender_renderfix_section

Renderfix section visible in the Output tab

If you don't see the Renderfix section, please contact our support at support@renderfix.io.

After deploy, a success message is displayed at the bottom.

blender_deploy_success

Deploy success message in Blender

Blender deployed tasks should look like this in CoreFinder:

blender_deployed_task

Deployed Blender tasks in CoreFinder